رگولاتور های الکترومکانیکی
رگولاتور های الکترومکانیکی همان طور که از اسم این رگولاتور ها مشخص است، آنها ترکیبی از مشخصه های الکتریکی و...

رگولاتور های الکترومکانیکی همان طور که از اسم این رگولاتور ها مشخص است، آنها ترکیبی از مشخصه های الکتریکی و...
24 آگوست 2025
رگولاتور های سوئیچینگ همانطور که در بالا به آن اشاره کردیم، یکی از معایب رگولاتورها ی خطی، تلفات بالای آن...

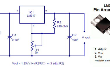
انواع رگولاتور های ولتاژ رگولاتور های ولتاژ متنوعی از مدل های ارزان قیمت تا مدل هایی با بازده بالا و...
24 آگوست 2025
رگولاتور ها دو تا مزیت خیلی مهم دارند 1_مزیت اول این است که در خروجی به ما یک ولتاژ ثابت...

رگولاتور چیست؟ کلمه رگولاتور (regulator) از فعل (regulate) به معنای تنظیم کردن گرفته شده و خود واژه رگولاتور به معنای...

تفاوت فیوز و بی متال سرعت عمل فیوز نسبت به بی متال خیلی بیشتر است. فیوز قابل تنظیم نیست در...

ساختمان رله بی متال ساختمان رله بی متال از دو تیغه فلزی غیر همجنس (که ضریب انبساط طولی آنها متفاوت...

بی متال الکترونیکی مخصوص حاصل می شود و در بی متال الکترونیکی تأخیر زمانی با توجه به مدارهای الکترونیکی و...
20 آگوست 2025
رله بی متال به طور کلی هر به حالت غیر عادی که در عملکرد سیستم به وجود می آید خطا...

انواع رله رله نوعی کلید الکتریکی سریع یا بیدرنگ است که با هدایت یک مدار دیگر باز و بسته می...